One-Stop 알루미늄 가공솔루션!

설계부터 완제품 출고까지! 고객의 니즈에 완벽히 부합하는 제품으로 보답하겠습니다.

WORK FLOW

제이엠알테크 신축공장 전경

회사 개요

연혁 / 회사 약력

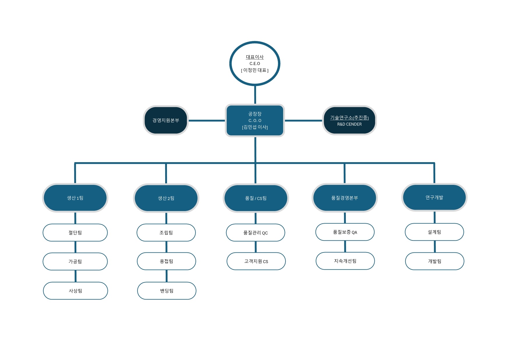
조 직 도

제이엠알테크 조직도

공정 · 설비

당사 공정 및 설비소개 드립니다.

① 설계·압출

설계·압출 대표 이미지

설계·압출 개요

고객 요구사항을 반영한 단면 형상 최적화와 금형 협의를 통해 가공성/강성/중량을 균형 있게 설계합니다.

  • 도면 최적화 : 두께/리브/공차/가공여유 검토, 열·뒤틀림 고려
  • 금형 협의 : 압출성 검증, 시제품 피드백 후 양산 스펙 확정
  • 시편 테스트 : 가공성 확인(지그/치구 소형 샘플 제작 가능)
지원 항목내용
도면 리뷰STEP/DWG/IGES 지원, 제조성/공정 흐름 검토
시제품압출 시편·가공 샘플 제작 및 검토 리포트 제공
양산 전환치수·형상 기준서/검사표, 공차 협의

② 절단

절단 대표 설비

절단 공정 개요

알루미늄 가공의 기본공정이며, 압출/벤딩 된 소재를 용도에 맞추어 절단하는 공정입니다.

  • 정절단 : 디지털화된 수치제어 및 양날 절단으로 불량 최소화
  • 각도 절단 : 45~135° VERTICAL/HORIZONTAL (이중 각) 각도절단 가능
  • 특수 절단 : 45° 미만의 각도절단
  • 노칭 : 코너부 90° 커팅 및 각도 커팅으로 MCT 가공부하 최소화
설비명제원 및 특성
에루마텍 NC더블쏘우245~135° VERTICAL/HORIZONTAL (이중 각) 각도 절단기
엘루마텍 CNC더블쏘우145°/90° VERTICAL 각도 절단기
단날 각도 절단기545~135° HORIZONTAL 각도 절단기
레디알 쏘우1톱날이 360° 회전 가능한 각도 절단기
반자동 단발 절단기1반 자동 형태의 앵글 절단 전용 절단기

③ 기계가공(MCT)

MCT 대표 설비

가공 공정 개요

  • 제도 : 프로그램 셋팅을 위한 2D/3D 도면화 작업(약 1~2일)
  • 프로그램 : 기계가공을 위한 G-CODE PROGRAM 작성(약 1~2일)
  • 지그·치구 : 고정밀/난가공품의 경우 가공 치구/지그 제작(약 4~5일)
  • 셋팅·가공 : 목업/형상시험 제외 시 셋팅 후 양산 라인 연속 실시
설비명제원 및 특성
코마텍 GMT-50001X5,000 × Y450, 14TOOL, SIEMENS
코마텍 GMT-30001X3,000 × Y450, 14TOOL, SIEMENS
프라틱 CNC-45001X4,500 × Y600, 4축 가공기, 22TOOL, FANUC
유지인트 XM-6000S1X6,000 × Y600, TWIN HEAD, 14TOOL, MITSUBISHI
MCT 4호기2X1,500 × Y450, 14TOOL, FANUC

④ 벤딩

벤딩 대표 설비

벤딩 공정 개요

알루미늄을 무열처리 상태로 압출하여 원하는 곡률에 맞추어 벤딩합니다.

  • 금형제작 : 상대물의 곡률과 알루미늄 탄성률 계산 후 금형 제작(약 10~15일)
  • 게이지 제작 : 벤딩품 치수 검사를 위한 게이지 제작(금형 제작기간 포함)
  • 셋팅 : 계산된 금형이 정확한지 확인을 위한 TO 작업(약 7~10일)
설비명제원 및 특성
대형 곡벤딩기1LIMIT 450ø
소형 곡벤딩기1LIMIT 250ø
벤딩 보정기1벤딩 변형 최소화 수동벤딩기
파이프 벤딩기1원관/사각/특수 단면 각도 조절 가능
롤 벤딩기1라운드 롤 벤딩기

⑤ 용접

용접 대표 설비

용접 공정 개요

절단/가공된 알루미늄 부품을 서로 이어 붙이는 공정입니다.

  • 결단/가공 : 용접 전 용접부 및 가공부를 절단 및 가공
  • 지그 제작 : 용접 고착 및 들림 방지를 위한 지그 제작(약 7~10일)
  • 후공정·세척 및 개선 : 이물질·흑화 방지를 위한 세척과 사상 후 크랙 방지를 위한 개선 작업
설비명제원 및 특성
AC/DC TIG 용접기5250KW(휴대용 공냉식) / 400KW / 450KW (수냉식 냉각기 포함)
AC/DC MIG 용접기1500KW(수냉식), WIRE 자동분사 방식, 용접 시간 단축
레이저 용접기11500W 레이저 용접기(열변형 방지)

⑥ 조립·포장

조립·포장 대표 이미지

조립·포장 개요

표면처리 후 파츠 피팅, 토크 관리, 최종 치수검사, 완충·라벨·문서 동봉까지 출하 프로세스를 일관 관리합니다.

  • 표면처리 연계 : 아노다이징/분체도장 후 보호 포장
  • 토크/치수 관리 : 체결 토크 기록·게이지 검사표 운영
  • 포장·출하 : 완충재/개별포장/라벨·QR·LOT 표기, 납품서류 동봉
관리 항목내용
조립 표준서체결 순서·토크 범위·주의사항 문서화
검사 기준치수 허용차·외관 NG 기준서·표본검사 표
포장 사양완충재/박스/팔레트 규격, 라벨 양식, 적재 규칙

실적 · 인증

각 이미지를 클릭하면 크게 볼 수 있습니다. (ESC 닫기, 좌/우 키 이동)

① 철도차량 부품 (8)

② 자동차 부품 (6)

③ 조선 기자재 (4)

④ 기타 산업용 기자재 (4)

⑤ 인증서 (6)

빠른 문의

간단히 남겨주시면 담당자가 연락드립니다. (* 표시는 필수)


회사 JM알테크 (JM AL Tech Co., Ltd.)
주소 울산 울주군 상북면 양등리 807-4
이메일 jmal20@naver.com